无障碍浏览
|
关怀版
|
|
站群导航
|
媒体矩阵
|
政务邮箱
|
用户空间
政务资讯
政务公开
政务服务
政民互动
数据开放
走进瓷都
首页
>
政务资讯
>
专题报道
>
预决算公开专栏
>
2026
>
部门预算公开
>
市委机构
>
市纪委监委
公开方式:
主动公开
有效期:
长期有效
公开时限:
长期公开
公开范围:
面向全社会
信息索取号:
014544172/2026-08978
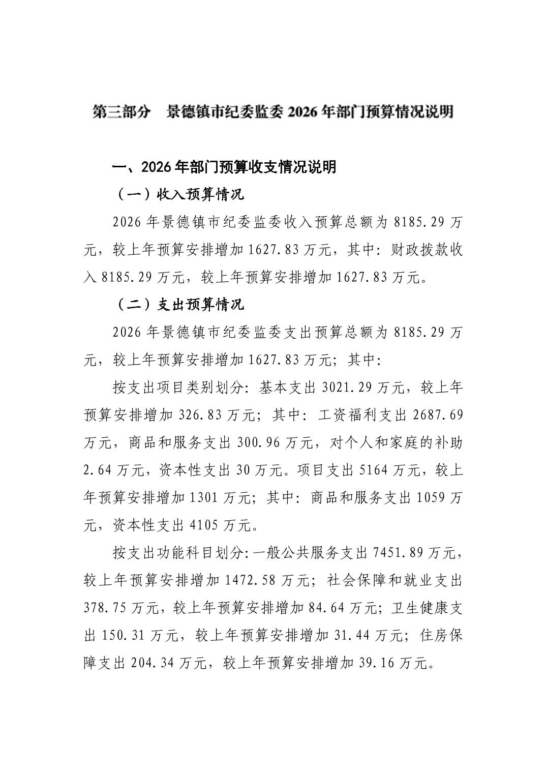
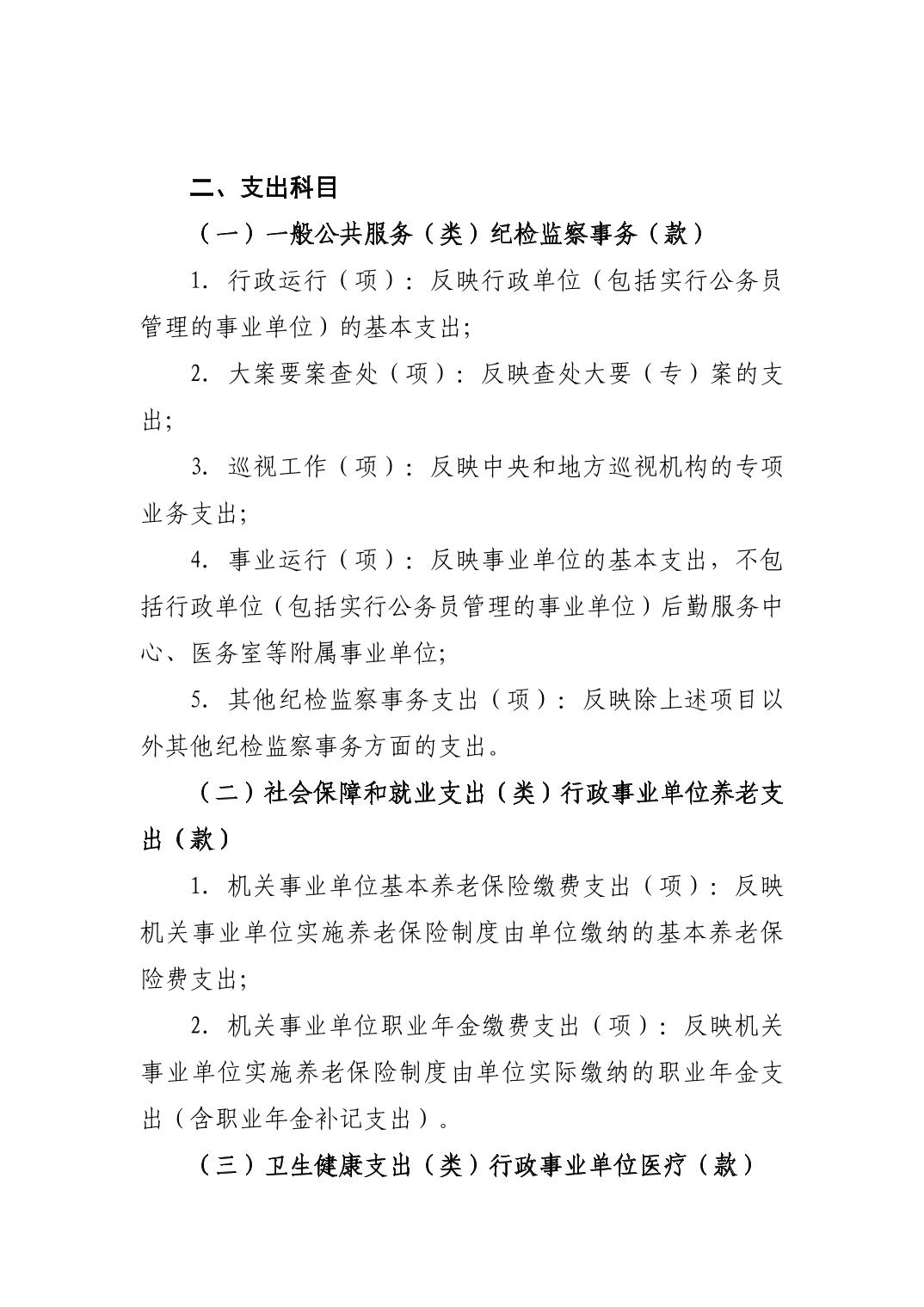
景德镇市纪委监委2026年部门预算
发布时间: 2026-03-01
访问量:
相关文档:
相关附件:
1082525
景德镇市纪委监委2026年部门预算
20
2026-03-01
40541
市纪委监委