无障碍浏览
|
关怀版
|
|
站群导航
|
媒体矩阵
|
政务邮箱
|
用户空间
政务资讯
政务公开
政务服务
政民互动
数据开放
走进瓷都
首页
>
政务资讯
>
专题报道
>
预决算公开专栏
>
2023
>
部门预算公开
>
市政府直属事业单位
>
陶瓷人才服务中心
公开方式:
主动公开
有效期:
长期有效
公开时限:
长期公开
公开范围:
面向全社会
信息索取号:
014544172/2023-14905
景德镇陶瓷人才服务中心2023年部门预算说明
发布时间: 2023-01-30
访问量:
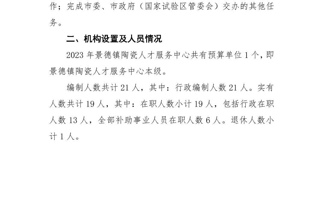
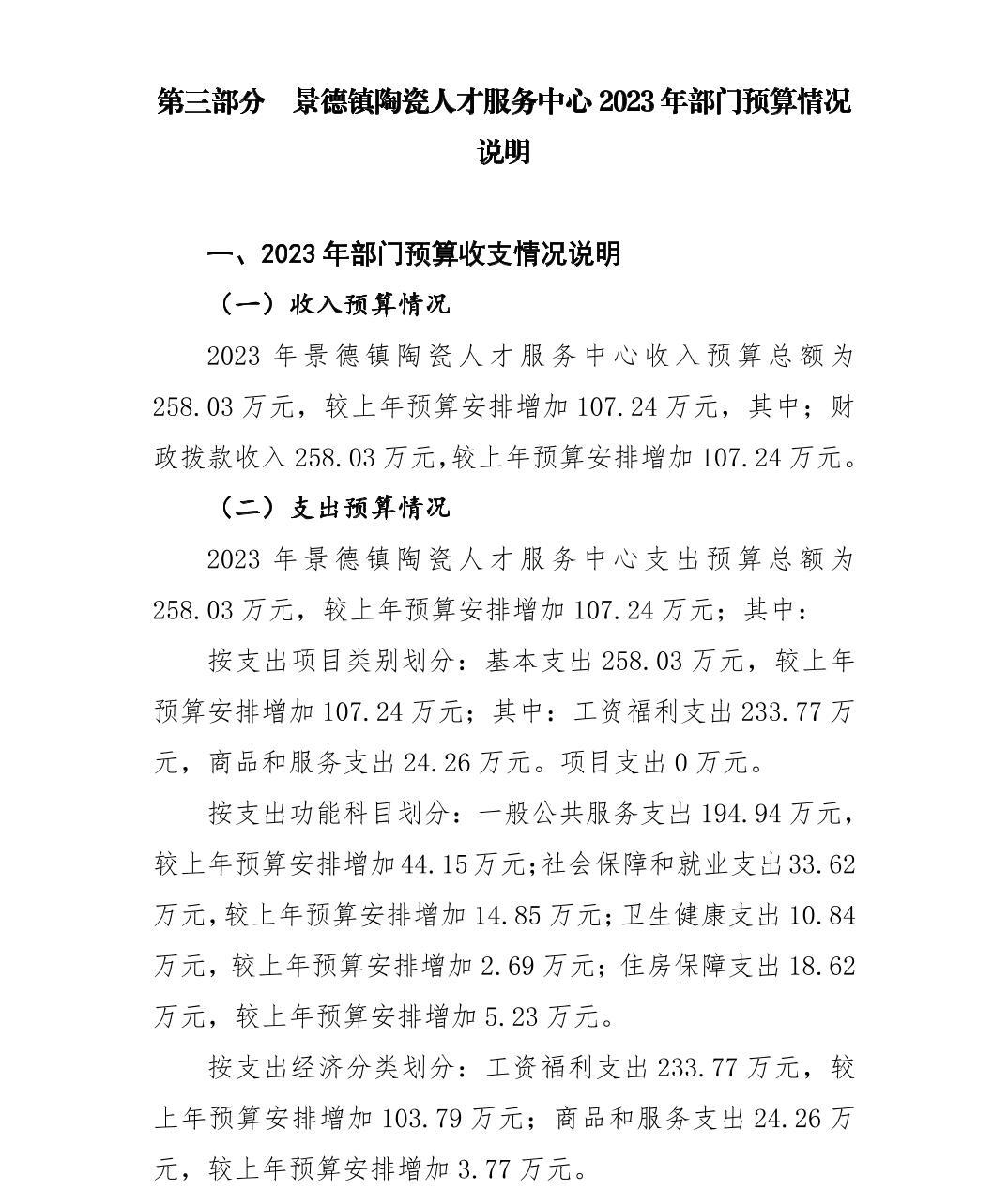
第二部分 景德镇陶瓷人才服务中心部门2023年部门预算表
相关文档:
相关附件:
陶瓷人才服务中心2023年部门预算公开表.xls
889883
景德镇陶瓷人才服务中心2023年部门预算说明
20
2023-01-30
25790
陶瓷人才服务中心