无障碍浏览
|
关怀版
|
|
站群导航
|
媒体矩阵
|
政务邮箱
|
用户空间
政务资讯
政务公开
政务服务
政民互动
数据开放
走进瓷都
首页
>
政务资讯
>
专题报道
>
预决算公开专栏
>
2021
>
部门决算公开
>
市委直属事业单位
>
市广播电视台
公开方式:
主动公开
有效期:
长期有效
公开时限:
长期公开
公开范围:
面向全社会
信息索取号:
014544172/2023-24487
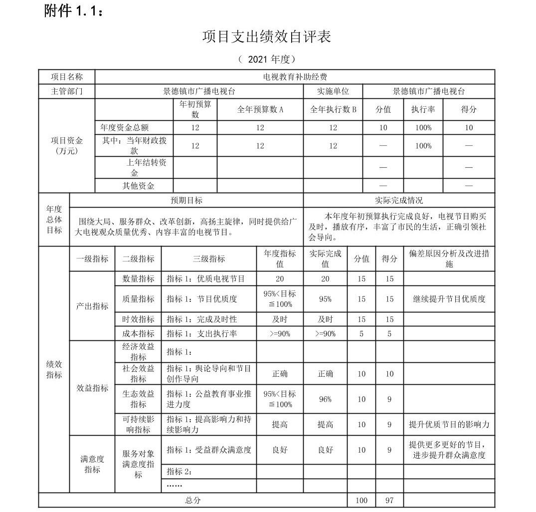
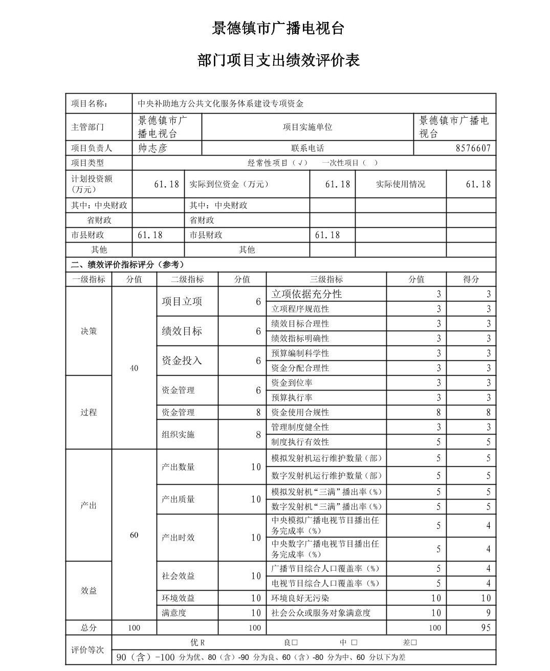
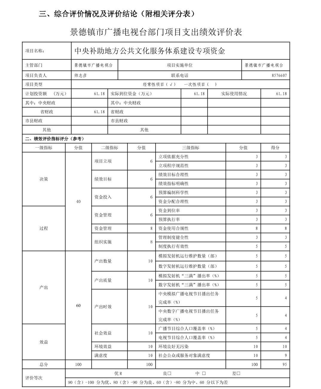
景德镇市广播电视台 2021 年度部门决算说明
来源: 景德镇市人民政府发布
发布时间: 2022-10-17
访问量:
相关文档:
相关附件:
900821
景德镇市广播电视台 2021 年度部门决算说明
20
景德镇市人民政府发布
2022-10-17
22789
市广播电视台