无障碍浏览
|
关怀版
|
|
站群导航
|
媒体矩阵
|
政务邮箱
|
用户空间
政务资讯
政务公开
政务服务
政民互动
数据开放
走进瓷都
首页
>
政务公开
>
法定主动公开内容
>
重点领域
>
重点民生项目
>
竣工有关信息
公开方式:
主动公开
有效期:
长期有效
公开时限:
长期公开
公开范围:
面向全社会
信息索取号:
MB1A68671/2025-20656
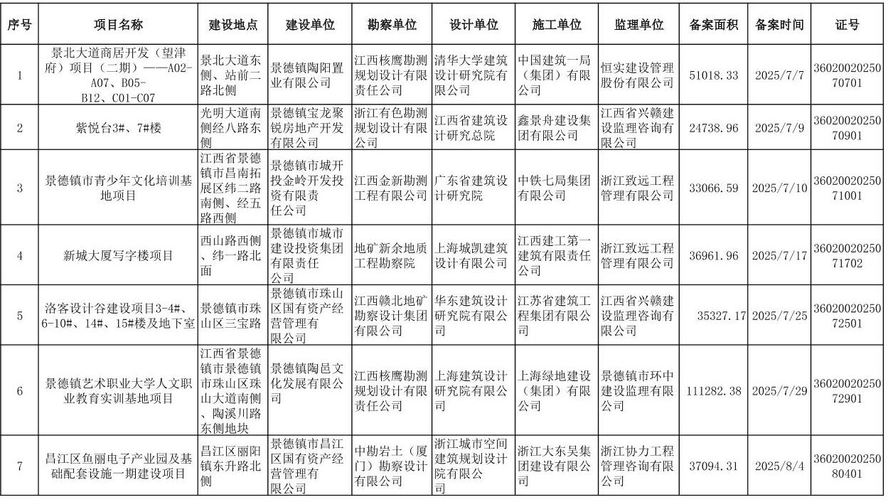
2025年第三季度工程竣工备案情况
来源: 景德镇市住房和城乡建设局
发布时间: 2025-10-16
访问量:
相关文档:
相关附件:
1052636
2025年第三季度工程竣工备案情况
20
景德镇市住房和城乡建设局
2025-10-16
3182
竣工有关信息